Integração Sophia e Wakeme Pro: Matrícula Automática

Modificado em Ter, 27 Jan na (o) 3:28 PM

Versão
Wakeme Essencial
Wakeme Pro
Disponível em:
  
 


Se você utiliza o Wakeme Pro e o sistema Sophia para gestão acadêmica, essa integração pode poupar muito tempo no seu dia a dia. A proposta aqui é automatizar o envio de dados de inscrição para o Sophia, evitando retrabalho e aumentando a confiabilidade das informações. 

 

  1. Configurações da integração 

    Primeiramente, a CRM Educacional precisa realizar algumas configurações iniciais e assim que os processos são concluídos, você já poderá seguir para os próximos passos. 


  • No Wakeme Pro, clique no menu lateral em Integrações. 

Imagem 

  • Em seguida, clique em Integração Sophia 

Imagem 

Nesse momento você deverá realizar algumas configurações: 

  • Na aba de Config. API Captação, deve ser inserido as informações de: URL da api de sua ficha de inscrição, um acesso de “Usuário” do Dynamics 365 ou “Usuário de Integração” (nome de usuário ou e-mail e senha) e o valor de Timeout das requisições. 

Obs. Quando utilizar um Usuário do Dynamics 365 o Tipo de Autenticação é CRM, caso seja um “Usuário de Integração” é APICRMEducacional. 
     

Imagem 

  • Na aba de Config. Api Sophia, você deverá inserir a URL disponibilizada pela integração para a realização das requisições, o Tenant (caso possua), Usuário, Senha e o tempo de Timeout das Requisições. 

 

Imagem 

Com isso, a integração já tem as informações de acesso necessárias para realizar o processamento das inscrições enviadas, porém, ainda é necessário inserir no concurso desejado a URL de envio das inscrições para o processamento. 
 

Configurações no Concurso 
    Para realizar essa etapa, basta ir ao concurso desejado e adicionar no campo URLs POST SGA Inscrição o seguinte valor (alterando o valor ID_DA_ORGANIZAÇÃO para o do ambiente do cliente): https://sga.crmeducacional.com/api/InscricoesCandidatos/{ID_DA_ORGANIZACAO}}/IntegrarMatriculaSophia 

 

Imagem 

Realizado as configurações, o envio da inscrição para o SGA pode ser feito automaticamente através da configuração xx ou do fluxo “CRM Educacional ::  Integração SGA - Inscrição”. 

Como uma terceira opção, para maior controle das inscrições enviadas, há a possibilidade de criar um fluxo de trabalho personalizado no Dynamics 365 onde terá as condicionais desejadas para o envio e no final, uma ação de Workflow Central Queue com a classe: NotificacaoSGANegocio e Método: NotificarInscricaoSGA. 

 

  1. Mapeamento de campos 

Ao término das configurações, é necessário realizar o mapeamento dos campos do Wakeme que serão enviados para o SGA.  

Os valores padrões da integração podem ser criados no Portal de Administração - SGA, basta ir na aba de Configurações iniciais, encontrar o Mapeamentos Matrícula Sophia, inserir o Organização ID e clicar em Executar. 

Imagem 

Imagem 

Ao final da documentação está anexado uma relação dos registros criados no mapeamento padrão. 

Caso seja necessário passar algum campo adicional, basta realizar a criação de um novo mapeamento. 

Obs.: Foram criados 3 tipos novos de conversão para a integração Sophia, sendo elas: 

  • Código Descrição: Para quando um parâmetro na Sophia necessitar de um valor com Código e Descrição, porém só enviamos a Descrição. 

  • Contato: Para salvar os contatos enviados da forma que a Sophia espera, com o Tipo do Contato e o valor. O código já identifica automaticamente se é e-mail, telefone ou outros. 

  • Campo Livre: Para quando o parâmetro tiver que ser formatado para o parâmetro de camposLivre. 

 

  1. Parâmetros 

Atualmente na integração, temos os seguintes parâmetros: 

IntegrarAnexosQue indica se os “Anexos da Inscrição” devem ser integrados ou não. Caso devam, deve ser inserido o valor true, caso não, false. 

IntegrarNotasEnem: Indica se as notas do Enem devem ser integradas na etapa de matrícula. Ela já adiciona os mapeamentos necessários. Caso devam, deve ser inserido o valor true, caso não, false. 

IntegrarResponsavelFinanceiro: Indica se o responsável financeiro deve ser integrado na api de Clientes. Ele já adiciona os mapeamentos necessários. Caso deva, deve ser inserido o valor true, caso não, false. 

Imagem 

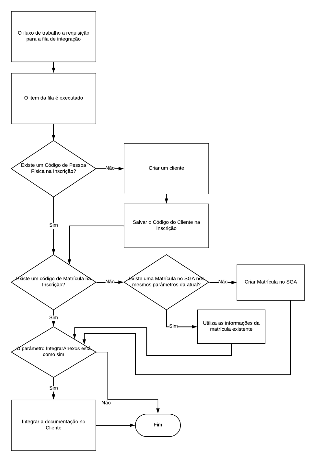
  1. Fluxo de execução e requisições 

A imagem do diagrama abaixo ilustra o funcionamento do processo de integração do Wakeme com o SGA Sophia: 
 
Imagem 

Onde temos primeiramente o envio através de fluxo da “Inscrição” para a API da aplicação da Integração, que a inserirá na fila para ser executada. 

Durante a execução da integração, o código irá verificar se existe um código de pessoa física salvo para essa inscrição em nosso banco de dados, caso não haja o valor, ele irá realizar a requisição para o endpoint de clientes para a criação, e logo após, irá salvar o valor, se já houver o valor previamente, irá para a próxima etapa. 

Na próxima etapa, será visto se existe um Código de Matrícula para essa Inscrição em nosso banco de dados, se não houver, ele irá buscar as inscrições através do código do cliente, caso encontre, irá utilizar essa inscrição no processamento, se não, criará uma nova. 

Após o processamento de matrícula, se existir o parâmetro de IntegrarAnexos e ele estiver como true, será executada a integração da documentação da inscrição. 

Finalizado a integração da documentação, também será finalizado o processamento em código e os logs poderão ser vistos na aba de Logs de Inscrição 

 

Imagem 

  1. Considerações finais 


No atual momento dessa integração, ela realiza o cadastro de Cliente, Matrícula e Documentações para o Cliente no SGA Sophia, utilizando do mesmo modelo já criado nas outras integrações com SGA da CRM Educacional. 

 

Anexo: Relação de campos criados no mapeamento padrão 

Imagem 

Este artigo foi útil?

Que bom!

Obrigado pelo seu feedback

Desculpe! Não conseguimos ajudar você

Obrigado pelo seu feedback

Deixe-nos saber como podemos melhorar este artigo!

Selecione pelo menos um dos motivos
A verificação do CAPTCHA é obrigatória.

Feedback enviado

Agradecemos seu esforço e tentaremos corrigir o artigo